Download a Zork I package here:
https://drive.google.com/uc?authuser=0&id=1ZtmbZLbYzTixO2d088KsU4woK50EV61s&export=download
Read the manual here:
https://www.mocagh.org/loadpage.php?getgame=zorkps
With the files in the above package, there are three ways to play Zork I, in order of descending retrogression:
With the TRS-80 disk images and rom, you can play Zork I as Infocom released it in 1980, with bugs, hardware limitations, and everything, and this is how I played it. The only emulator I could get this to work on was SDLTRS. Put level2.rom and the dmk files in the directory with SDLTRS. Run it, use F7 to open the menu, mount zork1a.dmk to disk slots 0, and save.dmk to slot 1, and then Esc your way back to the TRS-80 instance. From there you can press F10 to reboot the instance, and it should boot directly into Zork I. When saving, always use disk slot 1, or you’ll ruin the Zork disk image.
Get SDLTRS here:
http://sdltrs.sourceforge.net/
Or with the release 2 story file “zork1_r2.z1,” you can play the same version of Zork I that Infocom wrote in 1980, but you can run it natively on your computer, phone, Emacs client, or whatever, and enjoy its bugs and parser limitations in a modern console environment with all of the technical improvements that it entails.
With the Solid Gold story file “zork1_sg.z5,” you can play Zork I in its final incarnation that Infocom built in 1987, with bugfixes, the updated parser, ingame hints, and you can play it natively with all of the environment enhancements.
Get Frotz (if native Windows execution is your wish) here:
http://www.davidkinder.co.uk/frotz.html
Hot off the heels of finishing the MDL version of Zork, this isn’t going to be an especially lengthy playthrough. Zork I is a much smaller game, and with the solution to Zork still fresh in my memory, I beat it in a day, while writing the outline of this post. This post is going to focus mainly on the differences I noticed moving from Zork to Zork I.
Rather than do the mapping all over again, I decided to start with my Zork map, and update it as I discovered discrepancies.
One of the first things I noticed is that the “take all” command attempts to take things in the room that don’t make sense to take.
This did not work in MDL Zork! Nor does it work in later Zork I releases. So evidently this was a bug. Did this bug exist in earlier versions of MDL Zork too, or was it introduced by Zork I?
In any event, this bug could prove handy for determining which objects in a room can be interacted with. I noted that the “Welcome to Zork!” mat had been removed.
I also noticed that Zork I introduced a status bar at the bottom of the screen. MDL Zork lacked this entirely, and most interpreters, including Frotz, put it at the top.
The leaflet in the mailbox had a somewhat different message:
In exploring the forest, I quickly found that my map was inaccurate, and had to revise it. But the new forest layout is not only a bit more orthogonal, but also made easier to navigate by having more varied “room” descriptions. Rather than having five rooms called “forest,” one became a clearing, one became a “forest path.” A forest room in the east thins out revealing impassable mountains, and a forest room in the west thickens, with sunlight visible to the east. Two forest rooms are both described as “dimly lit,” but aside from them, all rooms are distinguishable by reading their descriptions.
Old forest:
New forest:
With the forest mapped, I entered and looted the white house, and noticed the brick was absent from the attic, and the newspaper absent from the living room.
Another mechanic difference unique to this version, I discovered, is that when you try to take an object and your inventory is full, there’s a chance that you will drop something instead.
This doesn’t happen in Frotz with the same story file, and simply tells you “your load is too heavy.” This also seemed to stop happening later in the game. Maybe as your score rises, AFGNCAAP is considered to be more experienced, and stop makes rookie mistakes like that?
It interests me a lot that this feature doesn’t appear when I play the story file with Frotz. It calls into question whether or not all of the game logic really is included in the story file, or perhaps if this is a bug in Frotz.
House looted and base camp set up, I pushed back the rug, opened the trap-door, and with lamp, rope, and sword in hand, descended. The purpose of my first expedition would simply be to retrieve the torch.
Navigating, the general dungeon layout hadn’t changed much, but the passageway directions were shuffled up quite a bit, usually in a more logical manner, but it still made navigating with my old map confusing until I finished updating it.
However, the passage to the dome room through the deep ravine was gone! A whole section of the game removed! They couldn’t have gotten rid of the magic torch, could they?
Old map:
New map:
Luckily, upon further exploration, I found they simply moved the dome room to a different part of the dungeon, past the round room, which thankfully did not have its compass-screwing magnets any more.
I kept exploring this area of the dungeon, updating my map as I took note of changed passages. It was oddly satisfying, like untangling a mess of tangled strings.
To get back to the living room, I’d have to plot a path through the maze. The layout hadn’t changed that much, but it did change just enough that I had to use breadcrumbs to find a new path, and the thief kept making this difficult by moving my things around and occasionally stabbing at me.
Another addition to Zork I is that now you can hear the thief when he finds and takes your discarded items.
It also gives a clearer indication when going through a one-way passage.
The thief seemed more aggressive than in MDL Zork.
Once I had a path to the torch room and back planned out and executed without a hitch, I dropped the extra stuff that I didn’t need back in the living room, and continued to proceed through the game, taking note of anything that changed, and remapping as needed. It was nearly identical to MDL Zork except for the cut sequences, and I won’t repeat my descriptions of the things that didn’t change.
Some further observations on things that did change:
With the deep ravine and rooms beyond gone, there’s no glacier room (good, I can keep my torch forever), and no volcano section.
The region south and east of the round room has had its rooms shuffled around. The Grail Room is removed, the entire area south-east of the engravings cave with the well puzzle, cakes, robot, buttons, and trapped white sphere has been cut out, and in its place the dome room, torch room, temple, Egyptian room, and altar have been moved there, and the altar can be exited downward through a secret passage to the cave passage to Hades.
Old region:
New region:
There’s an alternate solution to getting past the cyclops; he will fall asleep if you feed him the sandwich and then give him the bottle of water. This also worked in Zork, but you need to save the water to get to the top of the well. Now it’s a more viable solution because you don’t need the water for anything else. The ridiculous “Ulysses” solution is still the best one, because it produces a shortcut back to the living room.
In the Engravings Room, reading the engravings doesn’t do anything, or even produce a generic placeholder message. It’s like they cut it to make room and forgot to remove the reference to the engravings.
“Take all” in the altar room leads to a failed attempt at taking “a prayer.”
There’s now a “Zork User’s Manual” in the studio:
The Bank of Zork is gone, and good riddance.
The entire coal mine area is re-arranged and made to be almost completely linear.
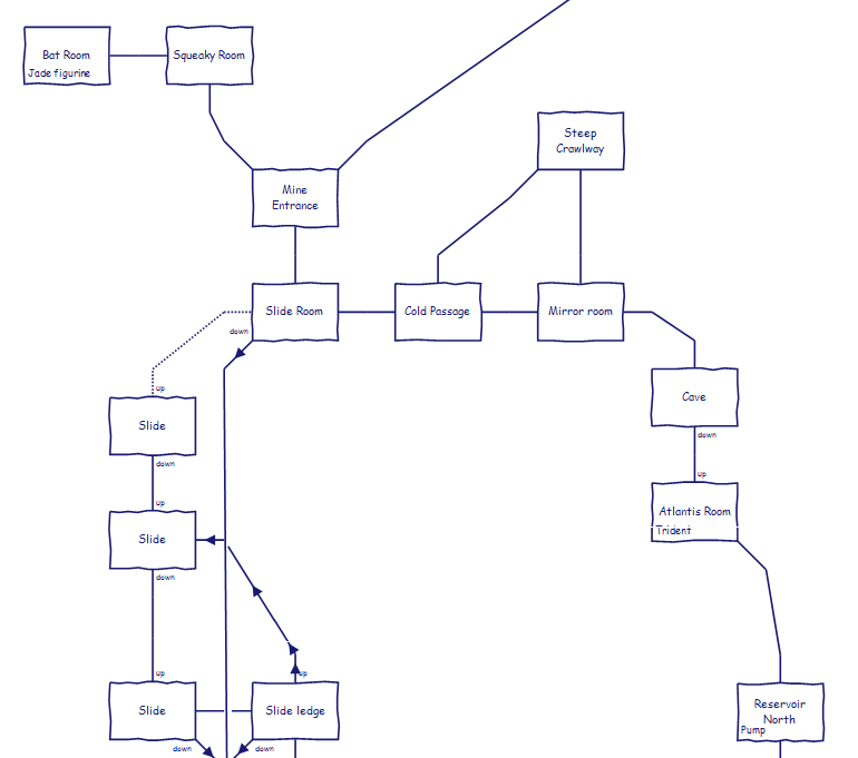
The “squeaky room” and “bat room,” formerly a branching path off the mine entrance, have been moved in between the mine entrance and the maze, forcing you to go through the bat room to reach or exit the mine maze (possibly meaning you are screwed if you enter without garlic). The rooms in between the north reservoir and the mine entrance have just had their passages shuffled for better orthogonality.
Old mine entrance:
New mine entrance:
The mine area is also re-arranged for linearity. Just as the bat room was promoted from a branch to a segment on the critical path, so have the smelly room and explosive gas room been moved, meaning the torch can’t be brought into the coal mine maze.
As for the coal mine maze, it too is linear, and only has four rooms, but the passages between them twist and turn, and the room descriptions give no indication on where the exits are, nor any details to distinguish one room here from another. There is still some fumbling around required.
The area right after the maze, which was mostly linear anyway, just looks like it’s been rotated clockwise 45 degrees, and the passageways fit more orthogonally for it. The layout, items, and puzzles are the same as before, except for the useless guano, which is gone.
Old mine:
New mine:
The big piece of timber is still in the coal mine, but you can’t tie the rope to it to lower yourself down the slide any more. It’s just a big useless item now. The slide area and sooty room are gone, and all the slide is used for now is as another route back to the cellar.
The matchbook still has its plug inside, but all references to MIT are changed to GUE Tech, and the “send for a free brochure” line is excised. And “send for brochure” doesn’t do anything now.
There is no longer a broken stick at the base of FCD#3. Instead, a golden scepter (with a sharp tapered end) is hidden inside the gold coffin in the Egyptian room. It serves the same purpose; expanding the rainbow bridge, summoning the pot of gold, and puncturing the boat with its sharp end if you try to get in while carrying it.
Since the Egyptian room is moved, you can’t carry the golden coffin through the drained reservoir and down the slide. Instead you’re supposed to go to the nearby altar and pray. That’s another awful puzzle with a solution I only remembered because of how awful it was.
After inflating the boat, Zork I immediately tells you about the tan label inside it, which gives instructions on how to board and launch the boat. This is nice, because with MDL Zork, I had to first go through the frustration of trying to guess those words, and it only told me about the label AFTER boarding and launching the boat.
The boat now goes downstream only by WAITing. You can no longer speed it up by typing D.
The shores of the frigid river have swapped sides. White Cliffs Beach is now on the west side near the GUE, and the Sandy Beach with the buried treasure is on the east side. The rocky shore, small cave, and ancient chasm connected to the loud room are gone, and the shovel has been moved to the sandy beach right next to the room where you need it. The buried treasure there is now a scarab instead of a statue. And the guano from the rocky cave is nowhere.
Old region:
New region:
The treasure room is a dead-end, and the Sokoban puzzle room beyond is gone.
The Tomb of the Unknown Implementer and Crypt are gone, but there is a new treasure in the Land of the Living Dead, a crystal skull.
Once you have collected all of the treasures and deposited them into the trophy case, a treasure map appears in the case. After taking it, a secret passage opens up west of the house, leading to Stone Barrow, and the ending.
Overall, Infocom did very well in their task of decimating Zork to fit on the micros, and I think the resulting game is stronger for it. The TRS-80 environment is a little cumbersome, the prose feels terse at times, and there are some bugs not present in Zork. But the revised map is more enjoyable to explore and map out, and every puzzle either seems reasonable or has an alternate solution. The worst puzzles, like the bank and the Don Woods stamp, are gone, though most would return in later games, the bank included, the Don Woods stamp thankfully not. Zork’s endgame, not featured in Zork I, led to a grandiose conclusion, which would feel out of place in this relatively compact game, and instead of this endgame you are met with a cliffhanger. Zork III would eventually be the time and place for it.
I think it’s worth taking a look back at Adventureland, and looking at the similarities, parallels, and differences between it and Zork I. Both are TRS-80 games inspired by the PDP-10 game “Adventure” by Don Woods. Both games are condensed to fit on the platform.
But while Adventureland is primitive and miniscule compared to Adventure, Zork I is in many ways much more advanced than Adventure, even though it ran on much less capable systems than the PDP-10. Part of this discrepancy is because Adventureland was working with more stringent limitations. The cassette format meant the entire game had to fit in system RAM, and Scott Adams targeted 16KB. Zork I runs off of a 96KB floppy disk, and requires 32KB of system RAM for caching, the interpreter, and dynamic data.
Adventureland’s ultra-compact map, just 29 rooms in total, benefits from being more intuitive to navigate, and from having a higher density of interactive objects. A welcome feature, born out of the need to cut down on lengthy room description text, is that exit directions from each room are revealed in the interface itself. Infocom games wouldn't feature anything like that until Beyond Zork, and instead told you about exits in the room description, and sometimes (e.g. the maze and coal mine) told you nothing, forcing you to walk in each direction, bumping your head into walls, until you found directions that led somewhere. Convenience aside, its compactness simply can’t capture the labyrinthine feel of the Colossal Cave.
Zork I, on the other hand, is only cut-down compared to Zork, which was bigger than Adventure, and certainly richer in content. Zork I is still among the larger Infocom games in terms of room count, and strikes a good compromise between feeling labyrinthine and being reasonable to navigate and map out.
The writing is another aspect where Zork I has a profound advantage, and would be Infocom's calling card for years to come. The prose of Wood’s Adventure rarely rose above functional. You were exploring a world of connected maze rooms, searching for treasure, and most room descriptions were basic and did little to establish vividness or worldbuilding (oh look, more rocks!). Adventureland was, out of necessity for its 16KB data limit, minimal, with most rooms receiving nothing but a name and a list of things found in them.
Zork had writing for the sake of writing and worldbuilding. You didn’t simply find a set of keys lying in the maze, you found them on the corpse of a long deceased adventurer, along with a rusty knife and broken lantern, gear that you yourself might be carrying at the time. The top of the canyon described a view of Flood Control Dam #3, which turned out to be important later. Storm-tossed trees, impassible mountains, and solid granite walls expressly impeded your movement. Although Zork I had to cut out a large number of rooms, items, and their descriptions along with them, the descriptions of what remains was mostly intact even in its earliest incarnation, and in some cases even expanded on.
Most impressively of all, Zork’s parser, already lightyears ahead of Adventure’s, doesn’t seem to have been impacted at all in the transition to Zork I. If anything, it got better. Adventureland had to simplify Adventure’s already simplistic VERB-NOUN interface, and is left with a 120-word vocabulary of three-letter words, e.g. typing “CLI TRE” is identical to “CLIMB TREE,” and typing “CLICK TREBUCHET” would be interpreted the same way. That Zork I could have a vocabulary of nearly 700 distinct words, recognize compound imperatives such as “PUT ALL OF THE TREASURES EXCEPT THE TORCH INTO THE TROPHY CASE,” and run on the same system as Adventureland with only twice as much memory to work with is a remarkable accomplishment.
I'm just getting started with Infocom, and I'll get to Zork II and III as I catch up in years, but I'm nearly done with Zork I. My next post will be my last word on this game, where I will scrutinize the differences between some of its versions.
My Trizbort map:
Friday, April 12, 2019
Subscribe to:
Post Comments (Atom)
Most popular posts
-
Around 2012-2014, Thomas William Ewers reverse-engineered the Wizardry code and published compilable Pascal source to Asimov, which was...
-
I’ve hacked together a “fixed” version of Wizardry for the Apple II which restores the initial game state to what I believe is the correct o...
-
I've split the monster table into several, while also merging some of the columns. Trust me, this is the least bad solution that I...
-
In my last post, I briefly described the treasure system of Wizardry, where one of two treasure values are selected to determine your re...
-
Arcade games had a wide variety of controls. Most of the time, they translate pretty well to a gamepad – by far the most common coin-up con...
-
For my last posting on Zork I, I want to highlight the differences between versions. It’s something I wanted to know about, and I couldn’t f...
-
July 15th, 1983 marked the domestic launch of the most important video game system in history. It was Japan's first truly successful ho...
-
I’ve always used AppleWin to emulate Apple II games. Back in 1996, it came bundled with the Roberta Williams Anthology as a means to play ga...
-
Version 2.1 of Wizardry for the Apple II came out just over 41 years ago, and even though it's been ported and remade a dozen times ov...
-
It's been quite a while since I've played a Sierra adventure. Almost two and a half years, in fact, in pre-COVID times, when I suffe...
























Haven't had time to post much, but having struggled with DOS Zork I at a relatively young age, I have found the last series on Zork very interesting!
ReplyDeleteI remember the fumble fingers issue back on my c64 zork 1 as well.
ReplyDeleteGoing slightly over wit ha large number of items triggers it, while trying to lift somethign heavy gives the other message.